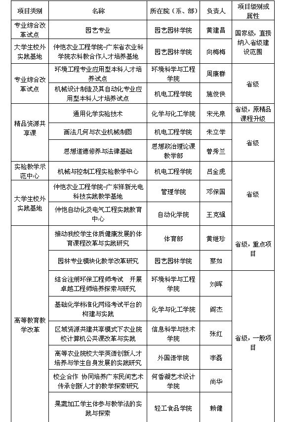
近日,从广东省教育厅公布的文件中获悉,2013年我校新增18项国家及省高等学校教学质量与教学改革工程(简称“质量工程”)本科类立项建设项目。其中园艺专业获批为教育部“本科教学工程”地方高校第一批本科专业综合改革试点,并被直接纳入省级“质量工程”建设范围。我校与广东省农业科学院合作的国家级大学生校外实践基地也被直接纳入省级建设范围。同时,我校还获得16项省级“质量工程”立项建设项目,其中专业综合改革试点2项,精品开放课程3门,实验教学示范中心1个,大学生校外实践基地2个,高等教育教学改革项目8项,具体名单见下表。
我校2013年获省级及以上“质量工程”立项建设项目一览表:

人才培养质量是学校的生命线。学校高度重视“质量工程”项目对教育教学改革的示范和引领作用,将督促各立项建设项目按规划按要求做好建设工作,并将认真组织对各项目的定期检查、结项验收和成果鉴定等工作,推动我校人才培养模式改革,切实提高我校应用型人才培养质量。